图知网
搜索
首页
热门推荐
图片分类
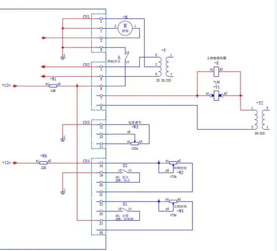
二氧化碳气体保护焊焊机外部接线图
下载原图
相关图片
定制瑞凌二保焊机送丝机双驱送丝机350/500气保焊二保焊机佳士/奥太
交流电焊机bx1-400a 380v工业电焊机 百分百全铜芯
电焊机的原理是什么(了解电焊机基础知识)
一款气保焊机nbc控制板接口及外围电路解析
下面是一个nbc二氧化碳气体保护焊机的电路图.
免费文档 所有分类 工程科技 机械/仪表 nbc(一体式)系列气体保护焊机
为你推荐
气质可爱时尚成熟不露脸微信真人_女生头像_我要个性网
霍启刚吃醋有多可爱?半夜狂奔痛哭,还给丈母娘打电话告状_网易视频
刘耀文楼间楼演唱会##青年演员刘耀文
两个月后的美瞳线
时尚高端专业的高品质宣传册手册画册房地产楼书杂志设计模板
自用好物!关于selsun去屑洗发水 究竟怎么选
杨蓉清宫造型
赵今麦‖动起来的女鹅真可爱(最好在wifi环境下打开)