图知网
搜索
首页
热门推荐
图片分类
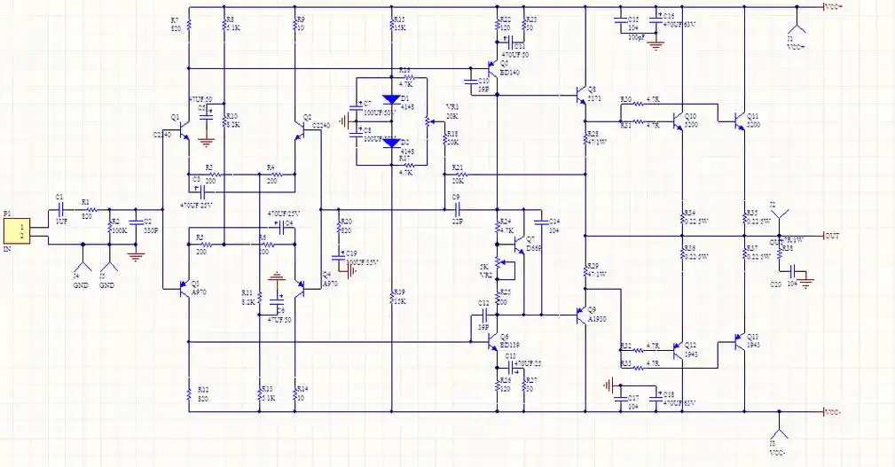
东芝1943/5200双对管偏置调整
下载原图
相关图片
晒晒我新做的22sa19432sc520020纯后级功率放大器带喇叭保护只完成了
四款常见的功放电路图
一对5200 1943 推12寸 4欧的喇叭是否不给力啊.
求助,0db功放,会仿真的麻烦进来看看
这是我最近做的功放板,5200和1943对管 ,两块 我想知道不把功放管接上
功放电路原理图讲解_功放电路原理图怎么看 - 与非网
为你推荐
柏林大教堂
何姿秦凯
【图】张腾岳主持风格是什么? 主持《中国成语大会》失落掉泪
上海城市风光|摄影|环境/建筑摄影|先森wang - 原创作品 - 站酷
室内体育馆
82材料:芋头,西米,椰汁,芋圆(参考之前的笔记做)82步骤:11566
【ohm】0729 陈炳林 cut 足球公益赛演唱全程录屏
蠼螋用什么杀虫剂药能消灭干净