图知网
搜索
首页
热门推荐
图片分类
需要将左右声道都独立输出的,大部分音箱采用电路3的方式(2个sc800bb
下载原图
相关图片
8002a开始 - 第4页 - 〓晶体管与集成〓 - 矿石收音机论坛 - powered
8002a开始 - 第4页 - 〓晶体管与集成〓 - 矿石收音机论坛 - powered
科田etp700a自动电热水瓶电路图
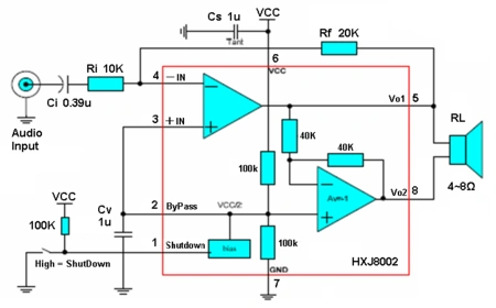
8002的电路图,高通改低通,这样的方式可行吗?
谁有8002的功放电路?
8002a功放副板电路图
为你推荐
古装电视剧《扶摇》
【日记打卡第49天】【腾讯会议】
梦幻之星online24k游戏图片
春天宁可不吃肉也要吃这个馅的包子鲜嫩多汁个个松软不塌陷
数码,jupiter,planet,space,nasa,space art,digital art,壁纸,高清
刘涛穿着stellaluna高跟鞋出席跨界歌王节目录制优雅有气场
海底小纵队首部大电影曝海报预告全员集结成国庆带娃首选
柴油机的工作原理图