图知网
搜索
首页
热门推荐
图片分类
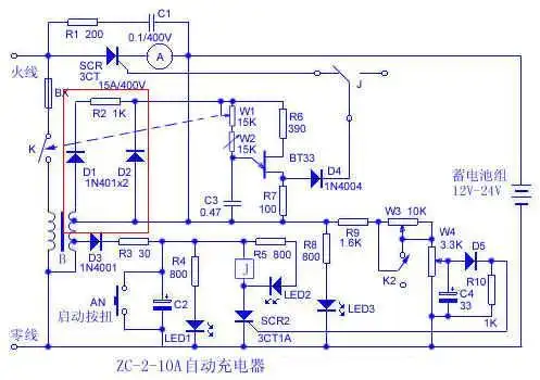
kgca-15-0-165型晶闸管充电机电路
下载原图
相关图片
便携式晶闸管充电器电路
12v可控硅蓄电池充电器电路图
小型晶闸管充电机电路之四
小型晶闸管充电机电路之二
可控硅充电器电路图
一例可控硅自动恒流充电器的电路原理图
为你推荐
幼儿园开放活动(一) 写美篇 结合班级项目主题的来源及项目
四人基友头像一人一张
com_mongol home page
蜘蛛精简笔画蜘蛛精简笔画简单又漂亮
kitty猫 - 堆糖,美图壁纸兴趣社区
校园文化建设体系结构图(首家研究制定并运用) 摘要: 校园文化建设
太婆打更20年敲破6面铜锣 "平安锣"保社区平安
液压机原理图