图知网
搜索
首页
热门推荐
图片分类
这是一种罕见的疾病,分为a型跟b型,a型症状较严重,患者发病通常在3岁
下载原图
相关图片
印女子患罕见侏儒症高0.8米 准备好了终身不嫁!
矮妖精貌综合症
侏儒症 呆小症
侏儒症患者
「全球最迷你」小女孩罹患 原基性侏儒症 | 夏洛特加赛德(charlotte
身高不足1米的邬秀英是一个侏儒症患者,家住重庆市黔江区阿蓬江镇桐木
为你推荐
小埋图片_小埋动态图_小埋表情包gif动图下载_soogif
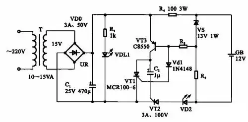
简易自动断电电池充电电路
宋读:我等你
奢侈品鉴定新晋小花欧阳娜娜同系列lv包真伪鉴定方法科普
乙女游戏 #乙游 #真岛芳树 #蝶之毒华之锁 - 抖音
angelababy怀孕了这肚子怎么都这么大了
笔画最多的字,大学生都不认识
思奇魔金puzzle孔明锁鲁班锁智力解环解锁魔术儿童益智玩具九连环