图知网
搜索
首页
热门推荐
图片分类
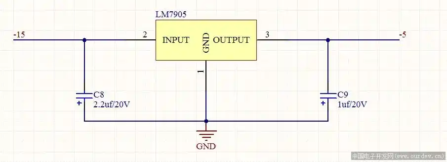
7905稳压电源电路图
下载原图
相关图片
基础库的7905封装竟然是错的大家使用的时候还是要自己核对一下
7805和7905做5v电压源的电路为什么这么接了电路图后输出的电压不是5v
求一个lm7905扩流稳压电路图
画好了lm2576和lm7905的电路图各位帮忙看看有什么不对的地方吗
用7805和7905加四个二极管和两个电容和变压器怎么把220v交流转成
7905
为你推荐
来自谢霆锋锋行天下歌迷会 - 微博
喜迎2021共绘新年黑板
爱丽丝梦游仙境2 华丽穿越 扭转时空-1905特别策划
农村小型二层二间自建房,宅基地面积小也可以,设计到位就能解决
4-12mm离线金茶镀膜玻璃 茶色镀膜建筑玻璃隐私玻璃门窗幕墙玻璃
2022新款鬼灭之刃抱枕鬼灭之刃蝴蝶忍等身抱枕动漫二次元卡通靠枕睡觉
常闭开关有常开触点吗
极少见画家手绘宣传画《校庆》,全手绘非印刷,有画家签名