图知网
搜索
首页
热门推荐
图片分类
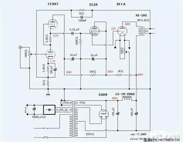
请教6p1推挽机调整 - 〓电子管技术区〓 - 矿石收音机论坛 - powered
下载原图
相关图片
电子管otl功放原理及电路(电路图看不清点击可放大)
电子管功放原理图再来10张.
再来10张.电子管功放原理图
电子管固定栅负压方式功放电路
k6型电子管功放电路简介
自制的6j1 6p1小功放,抛砖引玉 - 〓电子管技术区〓 - 矿石收音机论坛
为你推荐
海棠果:可以直接吃的美味果实 海棠果,一种美味且营养丰富的水果,近年
78句经典古诗词名人名言名句大全摘抄
应用於精致斧头制品
邓肯- 堆糖,美图壁纸兴趣社区
五菱宏光皮卡多重 五菱宏光皮卡车型图片
杰珍椰果果粒小袋装奶茶专用小颗粒家用大包装商用辅料配料15kg
地球仪图片简笔画地球仪图片简笔画设计
皇帝上朝图片_皇帝上朝图片大全_皇帝上朝背景图片