图知网
搜索
首页
热门推荐
图片分类
被缅甸武装分子打死两人,印度"东进"梦恐受挫_民族_势力_士兵
下载原图
相关图片
印度贫民窟因新冠肺炎死亡4例,2万平方公里住百万人口,怎么防控
原创原创在二战中不是战胜国却递交六常印度难道不知自己有解体危机吗
印度疫情变化曲线 图源:《印度时报》
印度正酝酿一场史上最疯狂的疫情爆炸
印度疫情再度袭来议会近30人员感染政府为民众提供瑜伽网课
汪毅印度股市上涨成因分析
为你推荐
幸福快乐[玫瑰][玫瑰]太般配了[比心][比心][比心]结婚的时候都很般配
住院病人静脉注射生理盐水点滴
沙漠玫瑰缺水图片 沙漠玫瑰叶子掉光了,怎么办如何拯救
宝宝百日宴,周岁,生日蛋糕
蚕宝宝成长记学生手抄报作业自然笔记
邵东市辅警殴打辱骂致使我抑郁症复发
361女鞋运动鞋女2022夏季新款透气网面361度薄款透气轻便跑步鞋女
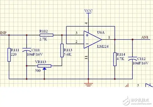
图中电流转电压中电位器vr113起什么作用?