图知网
搜索
首页
热门推荐
图片分类
收一张攘夷四人组头靠着头的图片,就像这样子不过不是这张
下载原图
相关图片
p站画师作品攘夷四人组
的《银之魂篇》将与《烙阳决战篇》《再见真选组篇》的故事连接在一起
攘夷四人组
攘夷#
包心菜的相册-攘夷四人组
银魂##攘夷四人组##坂田银时##桂小太郎##. 来自半步弋正 - 微博
为你推荐
复古渐变油头 硬发质最近的选择_发型站_最新流行发型设计发型图片与
轩辕剑之天之痕宁珂怀孕了吗 胡歌唐嫣合作默契
头像假笑男孩gavinthomas赞评论2更多所有评论你也来说些什么吧
甄子丹获中美电影节最佳男主制片人 传扬中国文化打造经典作品_凤凰网
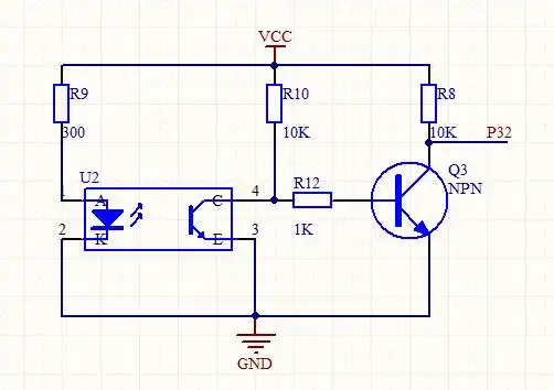
光电传感器测速电路原理图中各元件作用,跪求详细描述.
invisiblewhale的相册-徐渭
好看你相信平行时空的另一个自己吗
《韭菜饺子:家的味道,情的寄托》