图知网
搜索
首页
热门推荐
图片分类
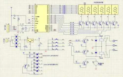
原理图在仿真软件中我们选择使用两个4位共阴极数码管(红色),实际电路
下载原图
相关图片
电子时钟电路图有木?
1:时钟模块 电路原理图
数字钟电路图
数字时钟设计,数电课程设计报告
课程设计 数字时钟原理图
数字时钟系统电路图
为你推荐
真爱就是当陈小春遇见应采儿,古惑仔也能变成好好先生!
【图】林瑞阳主演的电视剧一帘幽梦简介 两个男人之间的爱情纠葛
锦觅旭凤灵修图——香蜜沉沉烬如霜
头像女简单干净气质背影
南无地藏王菩萨050505.
五人制足球裁判手势
贵州大娄山自然风光壁纸图片
我的世界:教大家制作一把钻石斧头,砍东西快的不得了