图知网
搜索
首页
热门推荐
图片分类
玩具公司办公室最新室内装修设计图片大全
下载原图
相关图片
模具设计
办公室
office for living 工业设计--创意图库 #采集大赛
办公室
办公室环境
玩具公司办公室装饰图片-【城起设计公司】装修效果图
为你推荐
女生头像性感部位2020 社会骚气十足女头像
王小丫丈夫曹建民简历及夫人
火影忍者是不是一直在吃设定网友火影的设定就是拿来吃的
其实不仅男明星有发际线担忧,女明星亦是如此,早前陈乔恩做客某节目时
方廷皓戚百草
还有一位常年扮演大反派,老是将配角阐扬到极致的男星,他就是吴毅将
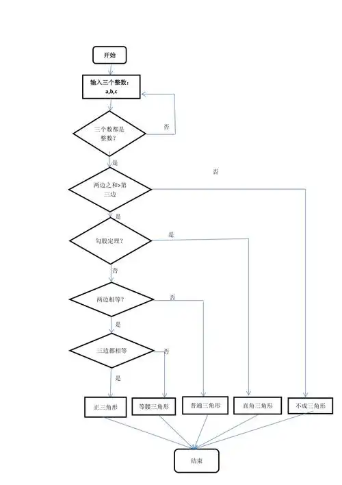
三角形判断流程图
雷锎lkbulb432g灯泡式监控摄像头360度全景大范围白光灯泡高清像素