图知网
搜索
首页
热门推荐
图片分类
托字的拼音:tuo托的繁体字:托(若无繁体,则显示本字)托字的笔画数:7托
下载原图
相关图片
托字五行属什么托字取名有什么意义
"拖地"拼音怎么写?
拖异体字扡拕柂搋拼音tuō注音ㄊㄨㄛ部首扌部外笔画5画总笔画8画结构
国字托的笔顺6画
苏教版一年级语文上册期末拼音复习课件ppt(包括声母,韵母,整体认读
两拼音节,三拼音节,拼读技巧等等,搞定这7页,妈妈就再也不担心你拖
为你推荐
油爆叽丁得意文字表情~绝望
作为贾乃亮和李小璐的女儿,贾甜馨从出生之后就备受瞩目,近日贾甜馨
《极限挑战》景甜邓伦再现cp情,两人养眼,如此玩得开还不快固定
黄霑|倪匡|梅艳芳|刘嘉玲_网易订阅
花婉韵调整型内衣矫正外扩下垂小胸聚拢神器强收副乳神器高侧比6排
> 人行天桥变空中花园 向日葵微笑秀表情 9p
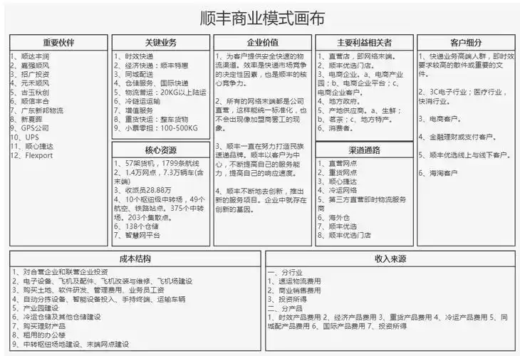
一张图带你全面了解商业模式画布及实例
山村姐妹剪美丽长发-上海ww400#(9)