图知网
搜索
首页
热门推荐
图片分类
usb口5v输入升压两节串联锂电池充电管理ic电路板84v1a
下载原图
相关图片
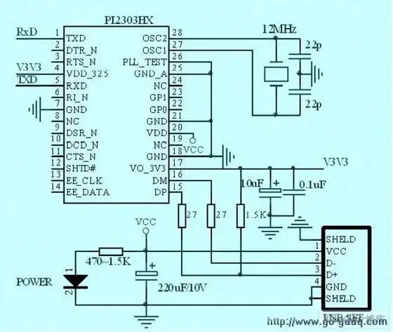
usb接口电路电路
stm32f105 usb设备电路设计方案
usb 通讯接口电路原理图
usb接口锂电池充电器设计
手机万能七彩充电器的原理及制作-其他光电实用电路图-电子产品世界
想用电脑usb充电池,这个电路如何?
为你推荐
所以我们要抓住这个重点,再拍的过程中舞蹈动作一定要大胆,创新,尽量
日媒:日本政府将为大阪建赌场开绿灯 根据日本媒体消息,日本政府将
桐梓九坝印象避暑房怎么样?
中街大果
【刺客伍六七】 梅花十三—我一定要超越那个男人
1212疯狂抢购海报psd素材
霓虹深渊无限热门通关流派汇总[多图] - 手游攻略 - 教程之家
尚东辉煌城-哈尔滨尚东辉煌城楼盘图片信息-搜狐焦点