图知网
搜索
首页
热门推荐
图片分类
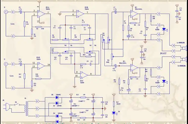
迈腾b7l逆变器相关电路原理与维修
下载原图
相关图片
求双声道音质够格的功放电路图,不要胆机
力信lcd开关电源电路
哪位有tda7265的单电源电路图.谢谢.:)
tda7057aq功放电路图
tda1517p过压烧坏咱用tda2030a
tda1517atw
为你推荐
最终,许文楠没能和李冰冰在一起到最后,成为了他的终身伴侣.
影视荧幕中,拥有最萌身高差的几对情侣!
390_211gif 动态图 动图
hongkongdoll玩偶姐姐最新高清壁纸,玩偶姐姐陪玩视频
车辆管理所将预受理业务,并查验机动车,待电子化机动车档案转递后,再
想学乐理的同学看过来,老师为大家讲解,简谱中的装饰音-倚音
五菱之光改装露营车
01.14【qghappy.fly 】飞牛直播录屏 新年第一播 牛牛要一直开心呀