Warning: session_start(): open(/tmp/sess_qj08fl3gthd7plqgto050a4aqf, O_RDWR) failed: No space left on device (28) in /www/wwwroot/www.tuzhiw.com/config.php on line 13

Warning: session_start(): Failed to read session data: files (path: ) in /www/wwwroot/www.tuzhiw.com/config.php on line 13
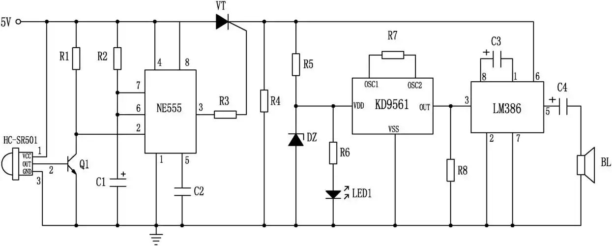
红外传感器模块接到电路来控制照明灯,请问这电路图要怎么画才合理 - 图知网

红外传感器模块接到电路来控制照明灯,请问这电路图要怎么画才合理

相关图片

为你推荐

兰博基尼 aventador sv roadster 绿色小清新大牛 #兰博基尼

可爱小猪动画头像图片大全可爱_头像图片_扣扣乐园

扎瑞克昆图

免抠元素 手绘/卡通元素 粉刷匠.png

宫崎骏几乎每部动画都有猫,猫巴士,猫男爵,《猫的报恩》;《爱丽丝漫游

南斯拉夫m64突击步枪

两种方法可以实现_定位_手机_选项

公鸡包_散养纯白公鸡活的三白大公鸡活体药引子活鸡包活到家土鸡活苗


Warning: file_put_contents(/www/wwwroot/www.tuzhiw.com/cache/image/25cd3bc3e318d8c93ca7f50c334b4cec.html): Failed to open stream: No space left on device in /www/wwwroot/www.tuzhiw.com/config.php on line 196