图知网
搜索
首页
热门推荐
图片分类
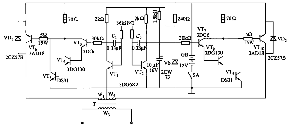
逆变器电路
下载原图
相关图片
逆变器原理图
strong>逆变器电路 /strong>之六.gif
逆变器电路之四
逆变器的电路图
逆变器电路10
逆变焊机电路图
为你推荐
鹿晗 黑白狼奔造型
张艺兴大航海无远弗届巡回演唱会##张艺兴演唱会
陈红版貂蝉
茜草别称血茜草,血见愁,蒨草,地苏木,活血丹,土丹参,红内消,为茜草科
60支纯棉里布9088全棉里布白色精梳平纹内衬面料布料布面光洁质优
汽车美容店装修设计效果图
【图】科普下凯捷后排如何放倒_五菱凯捷论坛_汽车之家论坛
太极拳开胯圆裆的练习方法