图知网
搜索
首页
热门推荐
图片分类
四年级数学下册五四制电子课本目录九年义务教育课本
下载原图
相关图片
北师大版小学4四年级下册数学书北京师范大学出版社
四年级下册数学电子课本,寒假预习必备 四年级下册数学电子课本 趁着
西师大版小学四年级下册数学电子课本高清完整版
四年级下册数学解方程练习题
人教版小学四年级数学下册单元试卷全册
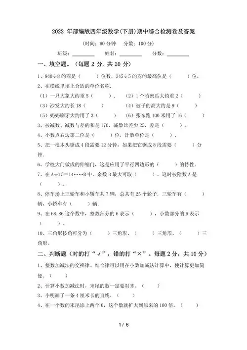
2022年部编版四年级数学下册期中综合检测卷及答案
为你推荐
笑脸表情壁纸
女人脸上痣长哪里最旺夫,旺夫女人面相痣的位置面相痣图解大全为你
love story尤克里里谱(泰勒·斯威夫特)1
建筑手绘临摹线稿
明代舍利子_明代舍利子价格_明代舍利子图片_来自藏友拾忆堂_杂项
《天若有情》:刘德华和beyond的音乐爱情!
苏芮演唱金曲:车站 - 简谱 - 歌谱简谱大全
安悦溪俏皮写真曝光 展花式少女力