图知网
搜索
首页
热门推荐
图片分类
朱志鑫壁纸头像分享389
下载原图
相关图片
分享一波我喜欢的一些阿志的图#朱志鑫 #05 #壁纸分享
朱志鑫壁纸头像分享
朱志鑫壁纸.长相太高级了#tf家族三代 #朱志鑫 #朱志鑫用 - 抖音
朱志鑫#
和朱志鑫一起定格2023
朱志鑫[超话]##朱志鑫 断层c位全能队长
为你推荐
《4k超清自然风景无水印》图片总有你喜欢的一款,持续更新中!
宫崎骏,龙猫,开心钓鱼 壁纸 - 1680x1050
李清照诗词第36首
纯文字表情包搞笑_抖音最火纯文字聊天表情包-超能街机
妖神记 立绘
华为nova 2智能手机
很多家长的数字书写停留在20,30年的记忆中,殊不知错误的种子已经埋下
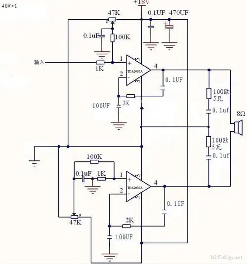
直流12v低音炮btl接法的电路图子谁知道发一份?