图知网
搜索
首页
热门推荐
图片分类
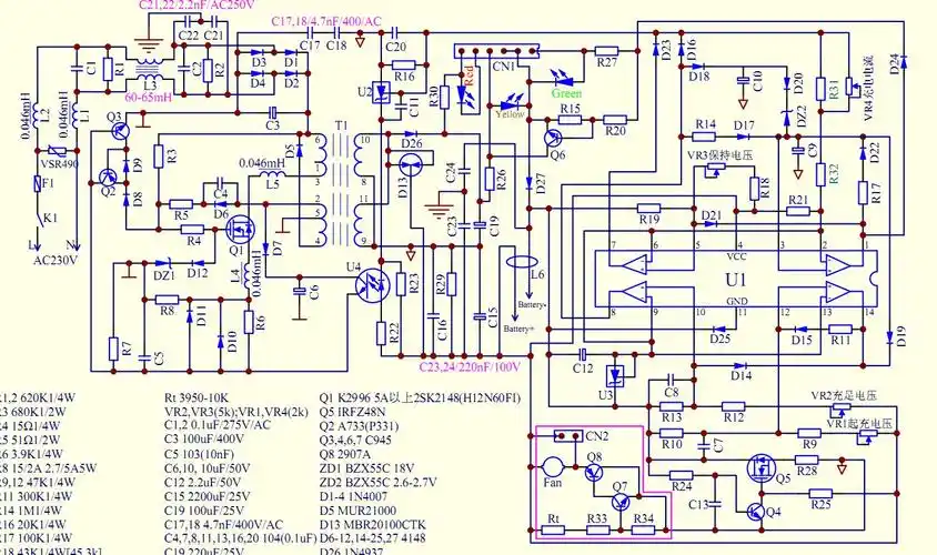
35w双输出开关电源电路
下载原图
相关图片
实用电路原理与应用-uc3843多路电压开关电源
50w输出开关电源电路
电路图 457 2011-04-21 开关电源电路 2010-08-06 开关电源的电路图 2
明伟12v开关电源电路原理分析
无忧文档 所有分类 工程科技 电子/电路 高清atx电脑开关电源图纸(tl
2千瓦全桥软开关直流稳压电源电路
为你推荐
王源拼贴壁纸
angelababy白色仙女裙,秀出美腿玉足
beautiful
龙海中学146班诗意栖居文学社第一期 微诗《假如生活重新开始》
2月国产轿车销量榜比亚迪揽冠亚军红旗h5第4海豹跌至第60名
夏日粉色限定芭乐气泡多多
联合masquelet技术及显微技术治疗小腿离断伤
可爱的卡通小公主