图知网
搜索
首页
热门推荐
图片分类
鼻唇沟问题单纯填充就能改善吗?
下载原图
相关图片
抗衰科普正确认识鼻唇沟
侧面的唇,是被人中凹和颏唇沟的凹陷凸显出来的.
鼻唇沟填充需要几支科普注射美容搞定你的法令纹
天生鼻唇沟深怎么办 玻尿酸帮你填充
此沟不能少鼻翼沟成形在鼻头缩小中的重要作用
和法令纹混为一谈~-74鼻基底是在鼻唇沟上部和鼻翼交界的三角区域
为你推荐
致敬了不起的她|她用战"疫"姿态度过属于自己的节日_刘丽丽
雪地里玩雪的小女孩
手腕疼以为痛风,男子自行针刺引起感染
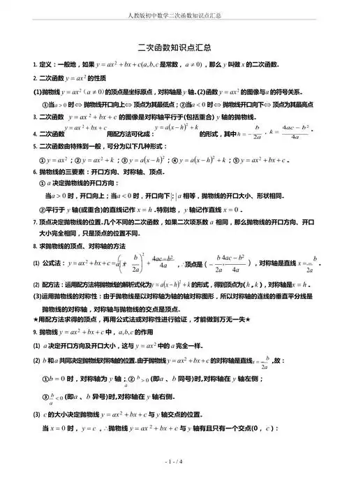
人教版初中数学二次函数知识点汇总(最新整理)
中免全黑premium black 万宝路
白鹿明星壁纸(64)_网易订阅
"新乌龙院"再现江湖!依旧是这么简单粗暴的喜剧味儿
男生头像抖音热门情侣闺蜜基友抠图素材