图知网
搜索
首页
热门推荐
图片分类
diy小屋手工制作迷你小房子艺术别墅拼装模型儿童生日礼物女玩具
下载原图
相关图片
diy瓦楞纸手迷你屋小别墅图解
迷你小屋微景观,来这里治愈吧!跟我一起动手做手工吧!【转载】
diy手工小屋diy迷你别墅模型建筑创意玩具女孩生日礼物女生
手工益智玩具 diy小屋 仿真迷你 别墅房屋 房子 3d立体拼装纸模型
diy小屋微缩景观凯西花房手工制作迷你大型房子艺术别墅拼装模型
diy小屋手工制作迷你房子模型别墅欧式婚房大型建筑玩具女生解闷
为你推荐
佛山东鹏洁具西樵专卖店冬季招聘
污水泵控制电气原理图 - 电路图分享_电工学习网
水浒108将全人物合集
星空背景图:接纳孤独,保持清醒
后台点击"一键开通线上商城"即可拥有属于自己门店的小程序店铺二维码
兄友弟恭?孙策与孙权的恩恩怨怨
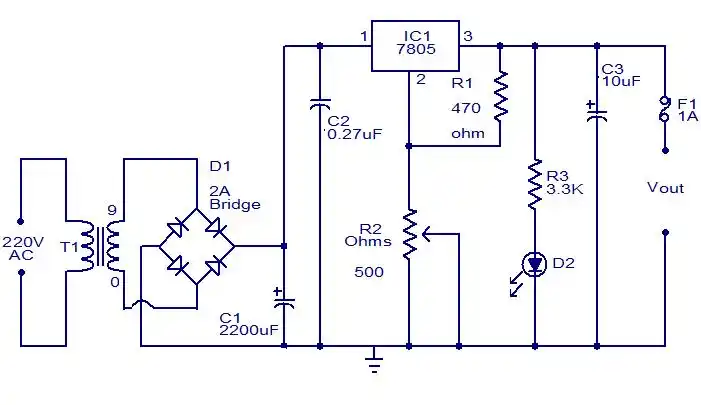
7805稳压电路图
时尚小酒吧装修风格图片欣赏