图知网
搜索
首页
热门推荐
图片分类
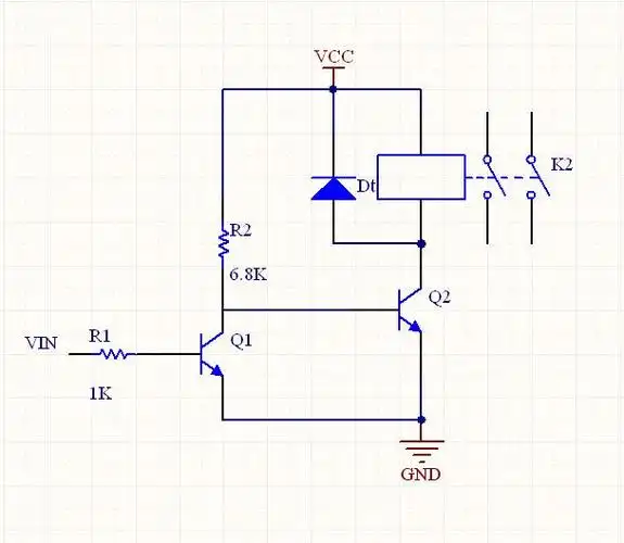
继电器电路图
下载原图
相关图片
中间继电器是电工电路中必不可少的元器件,它触 - 抖音
时间继电器的一个小电路疑问.
这样输入电流不是太大了,会不会继电器线圈烧坏,但实际电路就是这样
继电器互锁电路
继电器控制开关电路
12v继电器开关控制
为你推荐
咖啡酸334二羟苯基2丙烯酸
迷你世界集锦 兔美美头像
阳光男头##二次元新鲜事
貂皮改制招学员
杨顺清深入校属单位调研 - 大理大学-新闻网
"凌乱感"原本就是日系发型的特点之一,烫过的凌乱不是真的凌乱,而是一
陈瑞白狐吉他谱c调吉他弹唱谱
拉市海