图知网
搜索
首页
热门推荐
图片分类
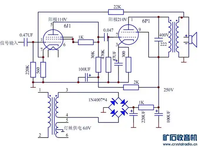
6p1推挽电路装好,试听心里疑问多多
下载原图
相关图片
6p1单端常规接法与三极管接法之简单比较
新手求个6p1单端的电路
新手diy的6j1推6p1单端电子管小功放
练手的6p1单端
[线路图集] 求简单明了的6p1 6j1傻瓜图
再做胆机系列,昤听古老的声音/6p1电子管diy功放机220v
为你推荐
一年级下册数学百数表小测试题
翻出了几张黑白老照片修复了一下您看一下还认识你自己吗
《传说之下》邪骨团&其他的骨
张雪迎素颜在健身房锻炼,皮肤白皙气质清秀,满满的青春元气.
潘洪法紫砂壶
大美新疆游之七一一横穿天山的独库公路
温体仁
一张图片让你秒懂 剖腹产15天后伤口图片是怎样的