图知网
搜索
首页
热门推荐
图片分类
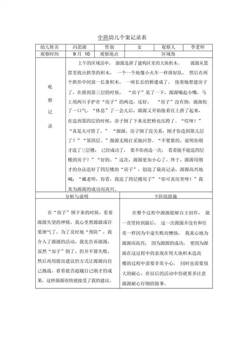
中班科学观察记录.doc 2页
下载原图
相关图片
幼儿园中班游戏观察记录 (32).doc 2页
幼儿园区角活动观察记录表#幼儿园 #观察记录 #区角观察记录 - 抖音
中班观察记录表doc
幼儿观察记录表
中班幼儿观察记录表精华版
中班室外大区域活动观察记录3pdf71页
为你推荐
1996年加拿大2元双色币加拿大硬币
搞怪情头
古风园林景观建筑psd免抠贴图下载
杨幂优雅黑天鹅礼服
恐怖骷髅头头颅图片
bill of exchange汇票
黎族姑娘
来抓财 - 堆糖,美图壁纸兴趣社区