图知网
搜索
首页
热门推荐
图片分类
【求生之路2×明日方舟】w-红桃k 动态枪皮 m320(榴弹发射器)(夜光)
下载原图
相关图片
明日方舟同人文w篇追忆特蕾西娅复活9
为什么《明日方舟》里的w的裸足图那么多? - 知乎
画质提升cg优化第三期明日方舟w伊内丝版本生于黑夜
为什么《明日方舟》里的w的裸足图那么多? - 知乎
动画 动漫杂谈 【明日方舟图(w)】欢迎来我岛图片来源p站,id见注释.
明日方舟综合 | taptap 明日方舟
为你推荐
华为p40 pro最新官方内置壁纸
身高1米78的江宏杰,擅长右手横板两面反胶弧圈球打法.
19男丛林迷彩夏通用作战服#19迷彩 - 抖音
虹野梦人设偶像活动stars官方图片
批发雪地帝蟹 海鲜鲜活速冻野生皇帝蟹 婚宴酒店批发
康师傅香爆脆干脆面鸡汁原味30袋再送2袋整箱包邮方便面即食点心面
又一把自开门火绳枪照片
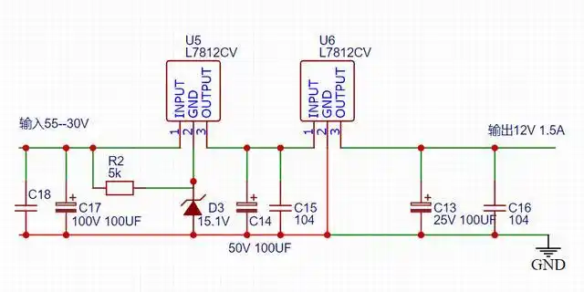
7812的高级使用方法(直流48伏转12伏 1.5a)