图知网
搜索
首页
热门推荐
图片分类
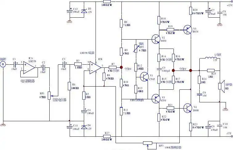
场效应管ocl功放电路
下载原图
相关图片
一款典型又简单ocl功率放大电路
典型的ocl功率放大电路-宽带放大器电路图-电子产品世界
ocl分立元件功率放大电路的安装与调试原理分析
详解ocl功放差分放大电路
高保功放准互补对称ocl电路
吉百利牌经典ocl功放继续改进
为你推荐
多位撞名的女明星同名不可怕谁不红谁尴尬娱乐圈真是名利场
头像分享 #薛之谦 #超帅 哪裡能領一個薛之謙 - 抖音
格陵兰比目鱼身长一般在80-100cm,体重在11-25kg,最大身长可以长到120
人的身体器官图像
人生哲学头像
古娜拉黑暗能量!你天天来姨妈
郑州那个锁具市场可以购买的王力防盗门把手
七星蓝莓爆珠5毫克与8毫克价格