图知网
搜索
首页
热门推荐
图片分类
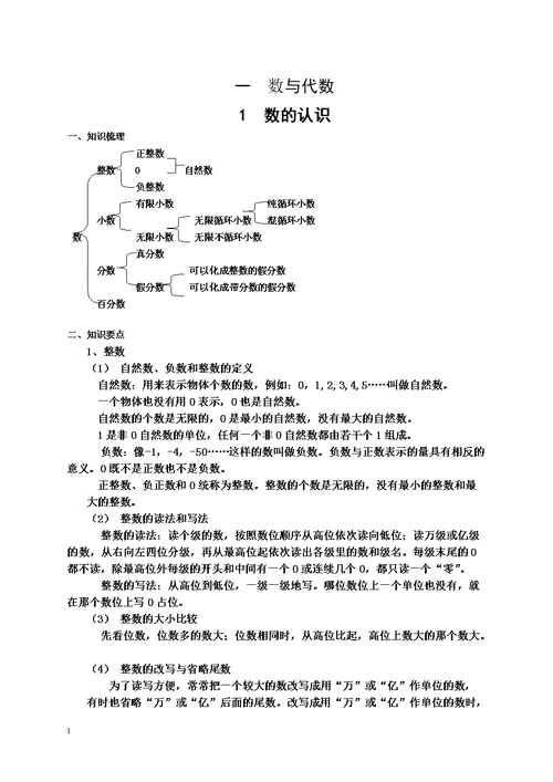
数的认识整数和小数知识点
下载原图
相关图片
完整word版万以内数的认识知识点归纳
六年级数学复习数与代数1--数的认识知识点.doc
小升初数学:数的认识,有这一份总结就够了
四年级上册第一单元《大数的认识》知识点的总结.docx
新《100以内数的认识整理和复习》答案ppt
人教版四年级上册大数的认识知识点总结
为你推荐
浅画个王俊凯线稿王俊凯线稿
古风壁纸
杨紫动图
网剧《唐探2》开播 张艺上演绎女警萨莎再掀悬疑风暴_唐人街_人物
为什么世界杯却都是4231(4231为什么会成为足球主流阵型?
七巧板幼儿园大班毕业季『今天我是小学生』系列活动纪实
东乐led吸顶灯改造板环形12w 可定做单色/双色 不带包装
《斗破苍穹》曝主题曲《寒鸦少年》 华晨宇狂傲摇滚