图知网
搜索
首页
热门推荐
图片分类
lm317和lm337正负稳压电源方案#看干货学知识 #每天 - 抖音
下载原图
相关图片
lm317中文资料
lm317带输出短路保护电路
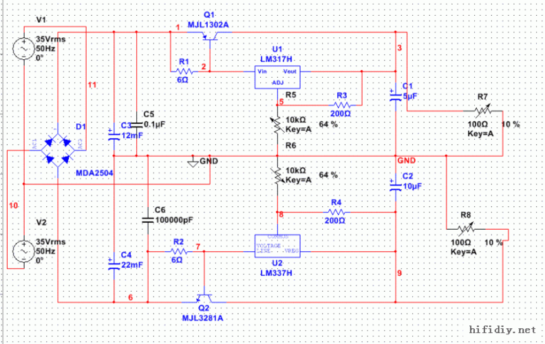
hifidiy论坛-用 lm317hv,lm337hv做功放稳压电源 - powered by discuz
lm317的特性lm317工作原理lm317应用介绍
lm317带输出短路保护电路
lm317相关应用,求讲解这张电路图
为你推荐
雪中梅花笑迎春
宝丽金50周年
康师傅 冰红茶 500ml 怎么样 - 亚米网
建构区游戏——参观动物园
从不认输(伴奏)
造趣陶瓷弥勒佛像家用供奉大肚佛招财笑佛未来佛菩萨居家礼品摆件
农夫与蛇
大金空调logo