图知网
搜索
首页
热门推荐
图片分类
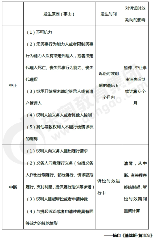
时效中止:如果是在最后6个月去疫区被隔离了,那么时间暂停,等出来之后
下载原图
相关图片
经济案件纠纷中的"诉讼时效中断"到底是咋回事
「诉讼时效中止vs诉讼时效中断」|「诉讼时效中断的特殊情形」
诉讼时效中断
第一百九十七条:诉讼时效的期间,计算方法以及中止,中断的事由由法律
权利被侵占后诉讼时效期间,诉讼时效中止与中断
诉讼时效中止vs诉讼时效中断_中级会计《经济法》高频考点
为你推荐
素材-花瓣网|陪你做生活的设计师 | 木板2 教程4 木头ui 游戏ui
蓝天白云素材大图蔚蓝天空云朵晴天阳光明媚自然景观摄影图片
浅画一个超级赛亚人之神悟空
张嘴就是播音腔练声开嗓12法则75
织梦星空动漫女生头像图片
【转载】王自修冰雪国画作品
声之形最温柔的西宫硝子
非原创哦)简笔画分享丨手绘素材丨手账素材丨自制日历