图知网
搜索
首页
热门推荐
图片分类
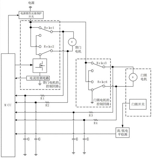
门锁电路图.jpg
下载原图
相关图片
附接线颜色参考!_熊猫经典论坛_汽车之家论坛
汽车电动背门门锁电机的控制方法及电路与流程
至电控锁的开锁线是2_接线图分享
马自达电动门锁电路图
东风雪铁龙赛纳轿车中控门锁电路图
汽车中控锁门锁/中控锁带遥控门锁马达12/24v轿车货车通用车门锁
为你推荐
黑白动漫二次元情头一左一右两张图片
第五人格雕刻家皮肤大全 所有时装哪个好看
简而有序的空间布置,统一采用红木家具体现传统中式家居的沉稳.
故事:重庆15岁少年被称"小龙人",惧光嗜水长有獠牙,村民纷纷逃离
漳州云霄特产枇杷膏,一瓶一斤, - 抖音
一方通行居然被炮姐胖揍这款手游简直不科学
07式三军仪仗队礼宾服大檐帽的帽风带和三军将官大檐帽的帽风带一样吗
王者荣耀孙尚香蔷薇恋人4k壁纸3840x2160