图知网
搜索
首页
热门推荐
图片分类
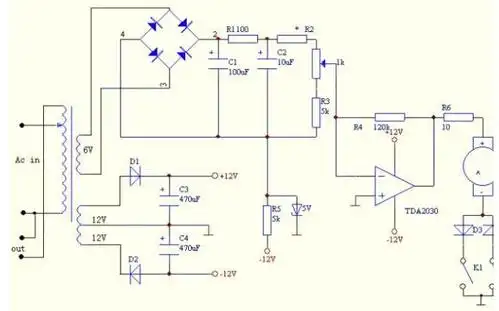
二极管稳压电路
下载原图
相关图片
一种低成本直流稳压电路
正负150v线性稳压电源,有好的方案吗?
串联型直流稳压电源.求电路原理,工作原理.
求简单的稳压电路图
两款交流稳压器电路图分享
三端线性稳压器工作原理与典型应用电路分析78xx与lm317
为你推荐
我要上热门#盘饰围边7
唯美古风动漫彼岸花头像
太极八卦图psd
萌娃权律二发型get同款内扣短发瞬间减龄10岁
实验小学校园平面示意图
原耽丨破云吞海壁纸步重华吴雩
协助仁显王后复位的关键人物——淑嫔崔氏 大家好,之前的文章里面我们
一般房间装修木工活至少应该几天完成