图知网
搜索
首页
热门推荐
图片分类
▼流程图▼
下载原图
相关图片
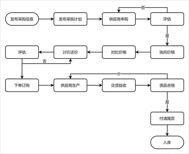
程序流程图怎么画
图5 程序流程图 fig.5 program flow chart
三角形程序流程图
做项目流程图哪个软件更好edrawprocessonvisio还是axure
6969绘制流程图时,尤其要注意第二步添加图形符号的步骤.
键 词:流程模板 多边形 表格 进程 图形信息 商业模板 销售流程 市场
为你推荐
亚洲天王任贤齐演唱会,带我们回到当年永不屈服的倔强与骄傲
✨炸藕夹喜欢吃吗?那就让ta做给你吃呀!#在家做美食 #美食 - 抖音
微信朋友圈背景图你又来偷看人家
超简单清新花卉植物高清电脑桌面壁纸大全下载
"内关"的穴位,它是用来治疗失眠的,当人戴上手镯之后,通过手的不停
世界名城ーー英格兰#治愈系风景 #图文伙伴计划 #浪漫的城市 - 抖音
街拍成都华西中学校园美丽风景
各个鼻型的卡通鼻子