图知网
搜索
首页
热门推荐
图片分类
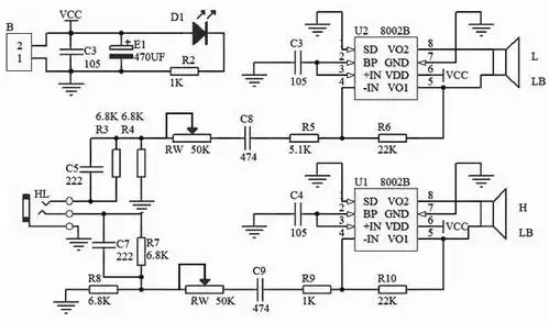
diy一个tda2030a功放器,需要哪些零件,各部分要怎么焊接?
下载原图
相关图片
功放电路原理图
68种功放电路原理图
sp2038p sp2038 pam4863 3wx2 音频耳放立体声功放集成电路
s66e收音机套件diy组装散件直流5v/usb供电sp2038p/pam4863小功放板3
100w 功放电路图
声雅sa38放大器前置放大电路一
为你推荐
骑马女官
对话框免抠元素免费下载,图片编号4388803,万素网
次氯酸消毒液现货24小时发
拳头集
秋天,收获的季节.
简单又特别的小书柜
现货正版林肯公园专辑linkinparkhybridtheorylp黑胶音乐cd
不要忘了"是小忘川儿呀"哦~ps:希望大家都能尊重一下coser的劳动成果