图知网
搜索
首页
热门推荐
图片分类
中班美工区观察记录(6) 美工区区域观察记录来啦
下载原图
相关图片
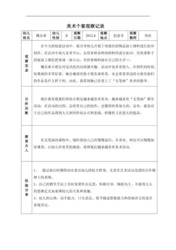
美术个案观察记录
大班观察记录表.21(吴蔚雅)doc
幼儿园区域活动观察记录
大班美工区折纸观察记录
观察记录|大班美工区观察记录—照相机 99嗨,亲爱的,你来了 我是
美术活动优秀教学设计折纸浸染折纸百合花教案格式大班区域观察记录
为你推荐
原创8款时尚又洋气的短发扎发慵懒随意又凉爽简单大气又显气质
吴亦凡哈哈大笑动图
传递爱心
幼儿园简笔画 彩色的海底世界
卡通美丽的花园简笔画
黄了美炸了泰顺这几片稻田正适合现在去打卡
二氧化硅的结构
四年级上册语文生字表