图知网
搜索
首页
热门推荐
图片分类
工伤现场证人证明
下载原图
相关图片
村委会证明格式范例1doc
最新证明书范文
学校证明书范文
个人户籍证明书范文
2021年打工证明范文
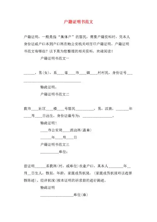
户籍证明书范文.doc
为你推荐
原创这菜精致好看名字更好听做法特简单宴客倍有面子
大禹遇涂山氏之女事例中的九尾白狐显然同时具有婚姻吉兆的意义.
蓝天下飘扬的法国国旗照片摄影图片_id:130326704-veer图库
蓝玫瑰又叫"蓝色妖姬",它的花语是:"纯洁的爱,往后余生都是 - 抖音
素描嘴巴详解北京周达画室美术宝
清军败给八国联军是因装备不行?相反,清军装备精良,兵力占优
[北宋] 耀州窑青釉刻花碗 广东民间工艺博物馆藏
金色立体数字图片本素材所属分类为广告设计 ,主要用途为创意字,尺寸