图知网
搜索
首页
热门推荐
图片分类
电木机专用模温机
下载原图
相关图片
油式模温机/嘉银油式模温机价格
模温机
hotm-18油式模温机 塑料注塑成型辅机
模温机故障常见问题分析和解决方法
供应压铸模温机
smc模具加温模温机
为你推荐
帅哥明星丁禹兮手机壁纸图片
这个女孩好看#最美车模 #大长腿 #长腿美女 #车模小姐姐 #最美模特
创意字母快乐无限记无锡市长安中心小学三年级英语创意字母画设计活动
祝贺!公安系统二级英雄模范刘超当选中国工程院院士
隐藏在色彩重心背后的构图秘密
五四运动讲课ppt模板
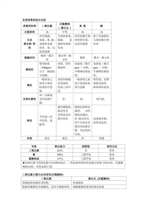
各类消毒剂综合比较
微博:原来是晶哥