图知网
搜索
首页
热门推荐
图片分类
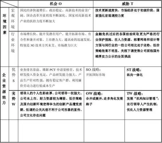
结合华为手机业务浅析swot分析模型
下载原图
相关图片
结合华为手机业务浅析swot分析模型
市场营销swot华为分析共1页
swot矩阵分析图
结合"华为手机业务"浅析swot分析模型
自我swot分析怎么写「大学生个人swot自我分析案例」
swot决策分析华为案例
为你推荐
印度花了九牛二虎之力吞并锡金代价颇大现如今后悔不已
马尔代夫曼德芙岛自然风景桌面壁纸下载
杜文龙美国黑化俄罗斯企图号召更多国家反俄
济宁学院专升本历年分数线汇总一览表
欢迎新人 本群欢迎小能手表情包 - 表情图
宣璐红衣唐风大片
成人英语辅导一对一哪个好?真实培训成效分享给大家
当代年轻人的"腰",为啥越来越差?漫画深度解析其「原因」