图知网
搜索
首页
热门推荐
图片分类
极客电动车x战警踏板电摩战狼电瓶车男改装新款高速72v电动摩托车
下载原图
相关图片
爱玛电动车极客战警.成色如图实物实拍,前后真空胎60伏大电瓶 - 抖音
战警极客x6电瓶车电摩电动摩托车60v72v新款战狼电动车改装男高速
极客电动车x战警踏板电摩战狼电瓶车男改装新款高速72v电动摩托车
【介绍】英田电动摩托车极客小x战警60v72v男女成人tdt01z质量怎么样
新款极客电动车 战警电摩酷车 改装出口车高速电瓶车踏板车 跑车
战狼电动车战警电瓶车电摩72v踏板极客电动摩托车电动摩托车
为你推荐
电影《革命家庭》,于蓝孙道临张平于洋,四位新中国22大明星参演
新生儿斗鸡眼(刚满月的宝宝长斗鸡眼怎么办?
天下李氏出陇西,道家创始人老子李耳为大唐李氏的祖宗_龙宫_李家_文化
q版 朱一龙
我院皮肤科成功医治一例重症红皮病型银屑病_患者_治疗_李先生
超级马里奥聚会手机全面屏壁纸
gif
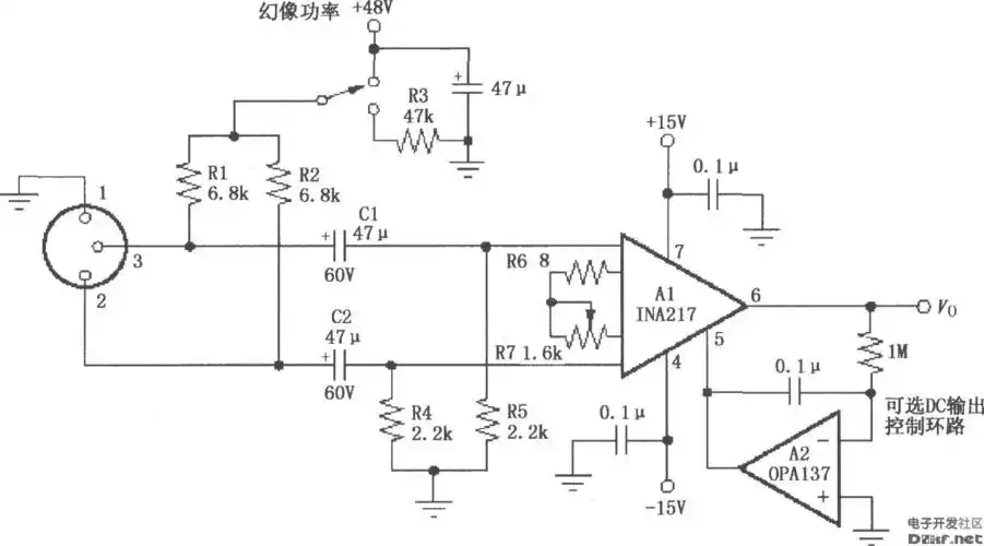
由ina217构成的专业级微型话筒麦克风前置放大典型电路