图知网
搜索
首页
热门推荐
图片分类
杨鸣陷离婚风波最帅顶流教练的愿与愁
下载原图
相关图片
原创4消息胡妈陪同小胡四川锁双外杨鸣参加综艺央视直播男篮
杨鸣综艺首秀拍摄硬照 表情霸气十足但依旧帅气
杨鸣贡献表情包瞪大双眼领带抢镜解说员调侃太可爱了
第5期抢先看:为选出10人名单对战矿业大学队,赛后杨鸣教练狂发飙?
千面杨鸣赛场上暴躁到手舞足蹈赛场下陪妻陪子岁月静好
不知道大家有没有患上"节后综合征" 咱们是开工第一天,但杨鸣指导
为你推荐
叮咚这里有一组少女心爆棚的卡通可爱风壁纸锁屏背景图请签收
1640年 职业: 编剧 毕业院校: 0 演技评分 0 人打分 简介: 蒲松龄
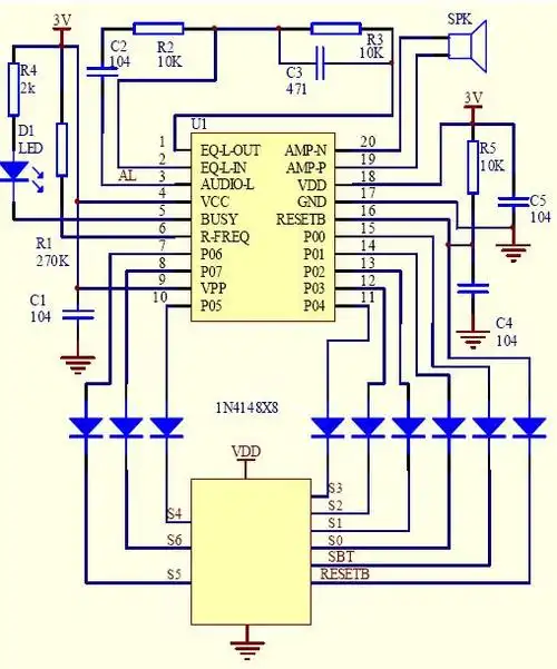
汽车多功能报警器电路图
2021年东京奥运会加油助威文案口号!奥运健儿祝福语简短大全
壁纸|深色木纹全面屏手机高清壁纸
王者实力开车,司马懿巅峰开大教你秀
经营理念上的两难境地.女实业家混淆选择旧方式或新方式照片
纸飞机logo创意矢量图标