图知网
搜索
首页
热门推荐
图片分类
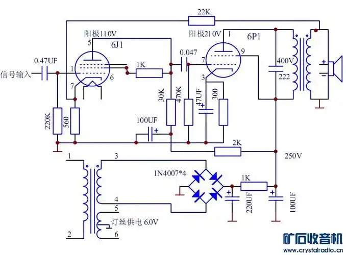
6p1单端常规接法与三极管接法之简单比较 - 〓电子管技术区〓 - 矿石
下载原图
相关图片
练手的6p1单端
新手diy的6j1推6p1单端电子管小功放
电源电路图 充电电路图 ->立体声电子管功率放大器电路当推挽功放管
求6n2,6p1推挽电路 - 〓电子管技术区〓 - 矿石收音机论坛 - powered
6n2 6p1胆机功放电路图-仪表放大器电路图-电子产品世界
6p1推挽功率放大器电路选编
为你推荐
吉林体育学院2023年吉林艺术类本科专业录取分数线_高考网
厦门康姆士乐队01六一快乐73
秦汉(中国台湾男演员))_石塘网
阿里图标阿里巴巴logo制作过程
王者荣耀:全网首位108段打野,力压北慕107段,得知背后1真相,愣了
蜡笔画
宝兴达瓦更扎
儿童绘画课程内容设计秋天里的古镇小船