图知网
搜索
首页
热门推荐
图片分类
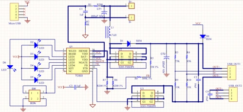
bq76930原理图问题
下载原图
相关图片
夏普lc-37d90u液晶彩电电源板电路组成框图如图9-8所示.
如图1所示为该故障笔记本电脑的待机电路图,根据电路图检测5v_s5,3d3v
彩电bn44-00260a电源 背光灯二合一板中的有源pfc电路如图3-11所示
agilent 6060电子负载电路图
这个图是电路图,看这回能不能传上来
采用mc34063芯片的dc_dc电源变换控制器电源电路
为你推荐
【易烊千玺x周冬雨】《在一起》我最爱的人就是你
双马尾,穿粉美,48岁演18岁,这7位中年女星扮起美来,真辣眼睛_闫妮
ow三周年庆典皮肤第一弹青春校园dva高清大图
厂家直销供应雷曼控制与保护开关电器cps开关-阿里巴巴
被扒出曾在博客骂邓丽欣和胡杏儿,同时还被乐坛前辈甄妮指责目无尊长
h型钢接头
伦敦议会大厦
下雨的唯美动漫场景git动态图片