图知网
搜索
首页
热门推荐
图片分类
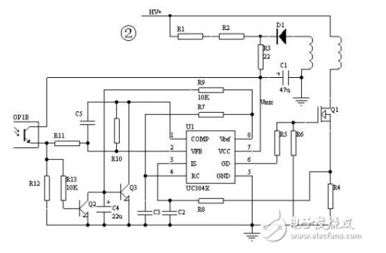
ob2222芯片输出dc5v的开关电源详细电路图免费下载
下载原图
相关图片
做电路板和零件高手来
几种常见开关电源电路图
苏泊尔电磁炉电路图大全
关于光耦控制双向可控硅的电路问题
miniapm飞控接线图
电子元器件 集成电路 按第2下,暖白灯亮.
为你推荐
高清晰头文字d壁纸
心静则安,事静则顺,心静则胜,心安静下来,人生自然会变得好
男生个性签名(签名).doc
12年了张靓颖还没变##张靓颖王力宏合唱另一个天堂
兔子时钟简笔画
焙心面包heart bakery cake
fate阿尔托莉雅绘师プロピ本作品pixi
定制新套装bjd娃娃男娃b娃娃sd娃娃14娃娃bory男女可选藏青情侣装关节