图知网
搜索
首页
热门推荐
图片分类
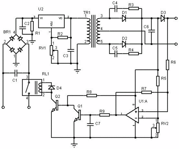
cn101383526a_电动车蓄电池的快速充电器有效
下载原图
相关图片
能够实现蓄电池充满或充电器空载时自动断电,电路结构简单,易于硬件
高压线束,交流充电口,车载充电器,高压配电箱,动力电池包,电池管理器
电动车锂电池充电器玖晟智能电动车锂电池充电器适用雅迪爱玛珑玥菲尔
新能源大功率电动车电动三轮四轮汽车电瓶充电器48v60v72v充电机
电瓶车充电器工作原理
5v手机充电器原理
为你推荐
周深《花开忘忧》简谱 很喜欢这首歌,所以刚扒出来的谱子,喜欢的朋友
156㎡的莫兰迪色系房屋堪称家装色彩搭配教科书
转角衣柜书桌一体组合家用小户型儿童房实木拐角电脑桌z书柜带书
美少女战士露娜猫头像图片大全
她详细地记录了乔任梁成长过程中的点点滴滴,包括他在肚子里的时候
顾新君紫砂壶
【谱】nevada-vicetone-人人钢琴网
中国人把日本人叫作"日本鬼子"的由来