图知网
搜索
首页
热门推荐
图片分类
74ls153逻辑符号
下载原图
相关图片
数字电路组合逻辑电路
用数据选择器74ls153实现接线图
74ls153如下图所示.
编码器与解码器原理编码器的逻辑功能是将2的n次方个输入信号的高/低
8选1数据选择器74151逻辑功能图片
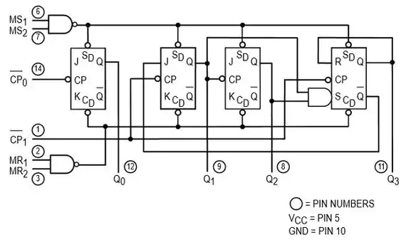
74ls90 bcd计数器ic_功能规格_引脚配置
为你推荐
范冰冰空气刘海,这新造型差点看花眼了.重回少女时代嘛!
胸部训练教程哑铃平板飞鸟
吉祥结金刚结车挂金色哈达编织蒙古族藏族手工艺品汽车内挂饰品
二外中学〕"我们的节日――中秋节"手抄报优秀作品展
菜谱特色牛肉汤图片
关键词:海浪大海海边海水海滩浪花波涛波涛汹涌海啸巨浪大浪自然风景
肌理漆艺术涂料漆室内外墙民宿服装背景墙雅晶石灰泥质感刮砂磨砂
方舟生存进化 野性12 鲨齿龙!用霸王龙尸体喂养!