图知网
搜索
首页
热门推荐
图片分类
汉晋南北朝女子发型图鉴
下载原图
相关图片
魏晋南北朝女子的发式
汉服造型 #汉服 #汉服摄影 #复原妆容 #魏晋南北朝 #魏晋汉
魏晋南北朝时期妇女的发髻妆饰
魏晋南北朝服饰特点与图片介绍魏晋南北朝服饰男服女服文化介绍
汉服妆造创作及欣赏魏晋南北朝双环髻
在水一方汉服造型假发十字发髻魏晋南北朝弯曲cos发包
为你推荐
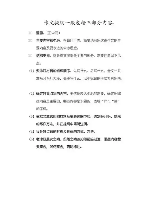
作文提纲与范例doc
漂染_h2o unity coffee攻略_时尚_发型
老上海的弄堂粉丝汤(除四大金刚以外的早餐)
第五人格公主怒撕杰佣cp对奈布出言不逊玩家怒了
女星吻戏道具万茜用饺子关晓彤咬线头杨紫的方法最奇葩
抖音【糟了是心动的感觉】高清抖音表情包分享
小女孩头像仙气飘飘可爱12岁 女生头像图片大全 -【爱个性】
日本首富孙正义投资了多少公司身价多少