图知网
搜索
首页
热门推荐
图片分类
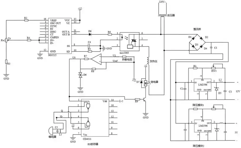
电加热电路图
下载原图
相关图片
家用电热敷控湿电路
一种电加热热水袋的控制电路
一种具有调温功能的电加热热水袋控制电路
杭州产自动保温电热壶电路图
如图所示是由时基电路ne555,交流开关控制器件bcr,温度调节电位器
电加热盐袋热敷盐包开关粗盐热敷包通用开关配件定时温控无极开关
为你推荐
做电脑桌面的高清大图谁有啊,如果还有允儿代言innisfree的大图也来吧
这些壁纸真的好有氛围感,一个人走在街头,路灯下孤独的身影,仿佛在
甜美可爱女生头像真人
《新四军女兵》预告—中国—电视剧—优酷网,视频高清在线观看—又名
大猫服饰中国国风民族传统龙头皮带扣个性霸气皮带扣
岳寨小学三年级优秀书法作品
绘画技能分享|线稿分享第64期——《龙与虎》新手练习线稿
孔雀鱼母鱼临产前主要特征