图知网
搜索
首页
热门推荐
图片分类
如何用单片机点亮一个74hc595控制的二极管
下载原图
相关图片
74hc595静态方式控制数码管电路图?
74hc595电路图
10个74hc595级联 单片机程序请教
请问大佬们74hc595芯片这样连接对不对
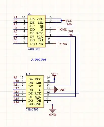
需求对两颗74hc595芯92进95初始化,两颗芯92
74hc595程序不能运行有电路和程序请高手指教一下
为你推荐
想笑来伪装掉下的眼泪gif美女gif龇牙gif笑容gif
追梦人钢琴谱-班得瑞-bandari1
德州同名畅销小说,著名导演穆龙执导,演员何冰,安泽豪,计春华领衔主演
二次元动漫少女高清手机壁纸
实拍现货2024夏季新款天丝亚麻阔腿裤女高腰棉麻薄款
螨虫叮咬后的症状图
app截图-卓易市场
印记革命文物榆木大炮红26军的秘密武器