图知网
搜索
首页
热门推荐
图片分类
在北京 logo
下载原图
相关图片
黑色亭子剪影
凉亭怎么画
蕴心亭 由 logo06 上传
旅游景点卡
上海春亭装饰设计工程有限公司
荷花亭
为你推荐
在中卫市沙坡头区的腾格里沙漠湿地金沙岛旅游区,是一个让人流连忘返
江山为重
赞美诗歌唱不完(赞美诗歌唱不完的爱的原唱及简谱)
农用自卸后翻拖拉机斗 自卸拖车 长期定做供应各种规格拖车拖斗 四轮
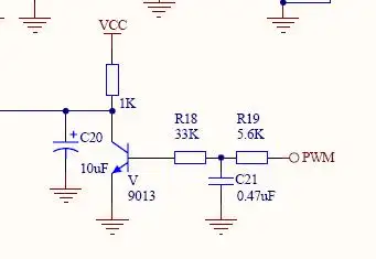
一个pwm波占空比控制输出电压的电路,没有太看懂
古风阵法
【csgo】 熊刀 | 表面淬火 全部磨损展示 最低磨损~最高磨损检视
《海边的异邦人》手机壁纸 :你是年少的欢喜_动漫_公众_头像