图知网
搜索
首页
热门推荐
图片分类
开关电源各种经典电路图详解
下载原图
相关图片
开关电源电路图讲解
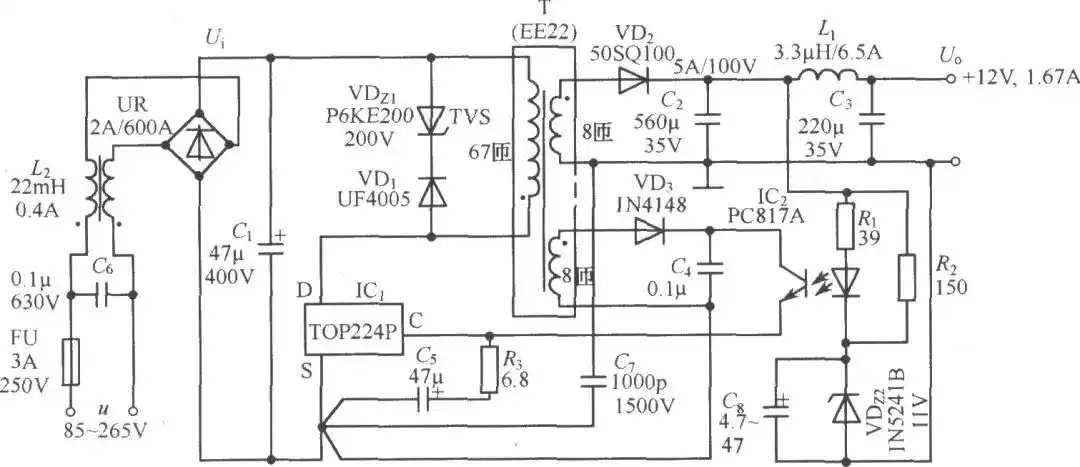
top224p构成的12v,20w开关直流稳压电源电路
求开关电源图中电路图的各个元件原理作用?详细的
台式计算机开关电源原理图开关电源电路原理附原理图
开关电源电路原理图开关电源的常见故障分析及维修 由于开关电源的
开关电源电路图汇总四种常见电路图介绍
为你推荐
人大代表张近东携五份建议建言两会守护人民美好生活
少林金童子释恒毅."师父说,如果事事都如意,那就不叫生活了, - 抖音
张彬彬郑仁##张彬彬手术直播间
一组可爱的小女孩简笔画头像-图2
彩虹湾公园
盘点具有中国血统的泰剧女星bee气场强taew端庄大气
图5-12 手工钨极氩弧焊平焊操作示意图图5-13 手工钨极氩弧焊环缝操作
玫瑰花爱心花盆