图知网
搜索
首页
热门推荐
图片分类
妇科检查包括阴道窥器检查和双合诊(或三合诊);而产科妊娠早期可做双
下载原图
相关图片
双合诊
注册x 经阴道手指触诊的同时用手在腹部配合检查称为双合诊.
双合诊是盆腔检查中最重要项目,其目的在于扪清阴道,宫颈,宫体,输卵管
同时男医生的手普遍更大更长,在女性的盆腔检查项目中(双合诊/三合诊)
三合诊 经直肠,阴道,腹部联合 检查成为三合诊 是对双合诊的重要
双合诊检查法如图所示双合诊检查的目的是
为你推荐
prx再出新款蒂芙尼蓝还是薄荷绿呢
小骨毁容逐蛮荒
西部魔影2020 西部魔影-艾瑞莉娅 刀妹皮肤预览
蜂蜜小面包炼乳版
科幻机甲动漫女性角色3d模型合集
网红潇洒帅气8人队形水兵舞《画你》
男寿鞋单布鞋棉鞋莲花天云梯鞋底装老鞋老人冲喜寿衣用品殡葬黑色方口
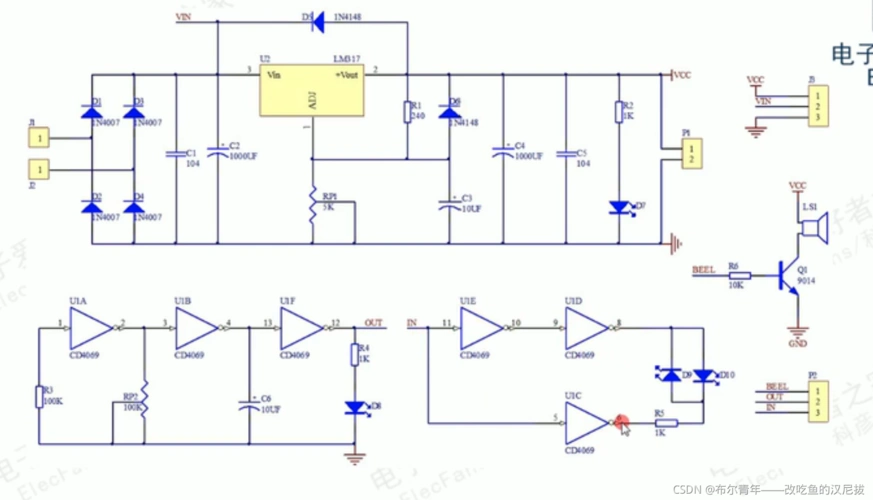
二 lm317可调稳压电源模块电路图分析